跳到主要內容區
您的瀏覽器不支援JavaScript功能,若網頁功能無法正常使用時,請開啟瀏覽器JavaScript狀態
臺中市西區大勇國民小學 - 喜悅成長 、尊重關懷、 自信卓越
漢堡鈕選單
有關大勇
學校沿革
歷任校長
歷任家長會會長
校徽與願景
大勇校歌
大勇校規
學校概況
大勇學區
地理位置
教職員合影
教職員一覽表
校長室
教務處
學務處
總務處
輔導處
人事室
會計室
大勇附幼
家長會
教師會
午餐資訊網
中市學習帳號 @st
教育部郵件 @go
課表查詢
週三進修研習
各項文件資料
教師電子書iso下載(校內專用)
三大書商電子書iso下載(教育局FTP)
段考題庫
教育雲大市集
教育部磨課師平臺
教師專業發展支持作業平台
特約醫療院所
e等公務園+學習平臺
全民資安素養自我評量活動
校園教材資源中心
線上閱讀認證網
圖書室
中市學習帳號 @st
教育部郵件 @go
教育部因材網
Cool English
高雄E-game
探寶森林
臺中市中小學資訊網路應用競賽
臺中市網路應用停看聽有獎徵答
PaGamO遊戲學習平台
教育部學生健康體育護照
補救教學施測網
新生入學專區
轉學流程
課表查詢
校園行事曆
教科書選用版本
愛閱家庭實施辦法
特約醫療院所
十二年國民基本教育
學校教育儲蓄戶
學生團體保險
親師頻道
新住民數位資訊網
聯繫大勇
發布最新消息
上傳業務檔案
運動會報名系統(113學年度新)
運動會報名系統(112學年度以前)
行政共用行事曆
臺中市立學校差勤管理系統
臺中市教育局全球資訊網
公共電視教育影音公播網(限校內ip)
葳勝電影學習包(限校內ip)
尚儀教育有聲雲(限校內ip)
康軒學習網(Google ST帳號)
康軒雲學校操作教學影片
作文易學堂(Google ST帳號名稱)
國語日報週刊數位版(教育雲端帳號)
國語日報-加分吧(教育雲端帳號)
教育好好聽數位軟體(需登入帳密)
翻轉教育(序號兌換綁定信箱)
NCLibTV國圖到你家
安妮新聞
PaGamO 中英素養數位學習平台
首頁
首頁中央照片
第1次家長代表大會暨委員會議
校務報告1
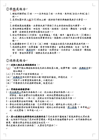
校務報告2
校務報告3
家長會支援校務明細表
校務報告1
校務報告2
校務報告3
家長會支援校務明細表
發佈者 :
文書組長
瀏覽數:
友善列印
登入成功
Close (Esc)
Share
Toggle fullscreen
Zoom in/out
Previous (arrow left)
Next (arrow right)